Om ervoor te zorgen dat races eerlijk verlopen is een brug met startlichten gemaakt. Immers zonder lichten kunnen de "coureurs" zomaar starten en dat is niet wenselijk. Er wordt een startlicht gemaakt die aangesloten is op een ltp poort van de computer. De lichten zullen, zoals hiernaast weergegeven, bestuurd worden door dezelfde software als waarmee de tijdregistratie wordt geregeld.
Op circuit Meijdonck waren al startlichten aanwezig. De beschrijving hiervan is hier te vinden. De led lampen zaten niet mooi aligned en daar stoorde ik me wel een beetje aan. Aangezien er een 3D-printer is aangeschaft kunnen leuke dingen geprint worden. Als eerste heb ik zelf de achterplaat ontworpen. Ik vond het wel leuk om Meijdonck terug te laten komen.
Het grote voordeel van het printen is dat alles netjes alligned is. Tijdens het ontwerp is rekening gehouden met de diameter van de leds zodat deze direct in de plaat geplaatst kunnen worden. Omdat de leds nu net anders komen dan in het oude ontwerp wordt alles compleet opnieuw opgebouwd. Ook worden er andere leds gebruikt. Ditmaal maak ik gebruik van kleurloze doorzichtige Leds die pas een kleur geven als ze branden.
Na een tijdje rustig solderen kan de nieuwe achterplaat geplaatst worden op het circuit.
Omdat ik wel gebruik maak van de oude LPT kabel moet ik de draadjes aan de Leds solderen
op het circuit. De ruimte is dan ineens niet zo groot en na wat zweten en wat ongemakkelijk
zitten kan de achterplaat in de brug geplaatst worden. De computer kan aan en de
lichten kunnen getest worden.
Het eerste wat me direct opvalt is dat deze leds veel feller zijn
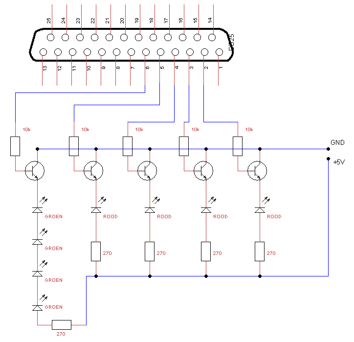
Ik maak gebruik van 6 rode leds en 4 groene leds. Ik maak voor de start
gebruik van 4 rode en 4 groene leds. De rode leds zullen 1 voor 1 gaan branden
en vervolgens uitgaan om de 4 groene leds te laten branden.
De 2 extra rode leds gebruik ik om tijdens de race een signaal te geven als
een snelste ronde gereden wordt
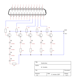
Voor de LPT kabel heb ik een oude printerkabel gebruikt. De aansluiting die normaal in de printer gaat heb ik eraf geknipt. In een LPT kabel lopen 25 kabeltjes die aangesloten zijn op een pinnetje. Om te bepalen welke kabel op welk pinnetje zit is de weerstand gemeten mbv een multimeter. Wanneer dit allemaal in kaart is gebracht kan begonnen worden met solderen.
LPT-kabel in de lichtbrug met de verschillende Led's
| In Slotman kan eenvoudig bepaald worden hoe de verlichting aangestuurd wordt. Op de afbeelding hiernaast is te zien dat niet alle pinnetjes van de LPT poort gebruikt kunnen/mogen worden. Door eenvoudig op een rondje te klikken kan de status verandert worden. Er is de mogelijkheid om 5 pinnetjes te gebruiken voor de verlichten. Er gebruik er 4 om een voor een de rode LED's te laten branden en 1 om de groene LED's, die in serie staan, te laten branden. | ![]() |

